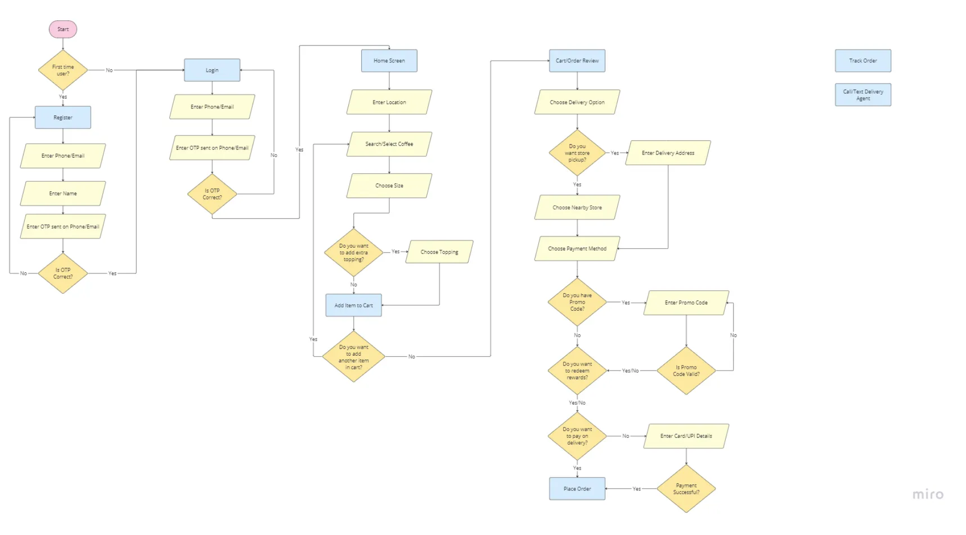
Design, a mobile app for a local café that allows customers to order food and drinks, view the menu, and earn rewards for their purchases.
The primary goal of the cafe app is to enhance user accessibility and engagement by providing a seamless experience for browsing the menu, placing orders, and making secure payments. The app aims to streamline the ordering process by allowing users to register, log in, and customize their orders effortlessly. A secure payment integration ensures hassle-free transactions, while an intuitive rewards program encourages customer retention by offering points for purchases that can be redeemed for discounts or free items. Additionally, the app focuses on improving user experience through features like order history, real-time order tracking, and push notifications that keep users informed about promotions, new menu items, and order updates. To maintain high service standards, the app also includes a user feedback system, enabling customers to share their ratings and reviews. These objectives collectively contribute to creating a smooth, engaging, and rewarding digital experience for customers.








January 31, 2025